- 临沂网
- 2011年06月14日16:13
- 355次
.jpg)
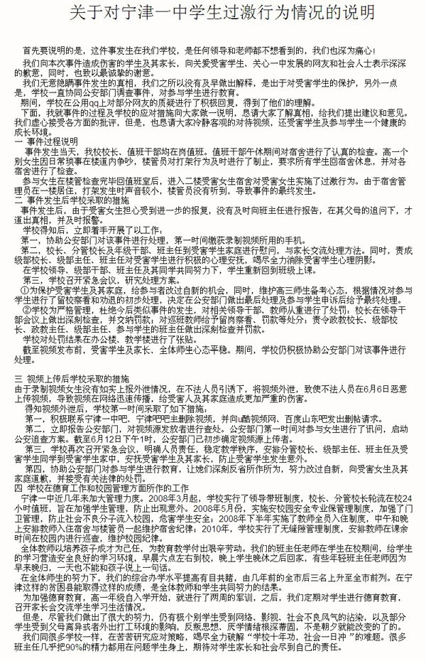
《关于对宁津一中学生过激行为情况的说明》原文截图。
大众网济南6月13日讯(记者 韦辉)近日,德州宁津一中六名女生围殴同学的视频在网上曝光后引起网友广泛争议。大众网于今天上午对此事进行了采访报道,宁津一中工作人员承认此事发生在他们学校并表示已经移交警方处理。13日下午,宁津一中公开发帖回应,公布对此事件的说明,随后,在很多网站的论坛,那段殴打女生的视频已经打不开了。网友们对学校认定“上传视频者为不法人员”并删除视频的做法提出了异议。
学校发帖:劝退部分当事学生 追查视频传播源
13日下午,宁津一中在网络公开发布《关于对宁津一中学生过激行为情况的说明》,以校方的名义描述了暴力事件的前后经过和处理进展情况。说明写到:“我们无意隐瞒事件发生的真相,我们之所以没有及早做出解释,是出于对受害学生的保护”。
在解释暴力事件发生过程时,说明中写到:事发当天,校长、值班干部均在岗值班。高一个别女生因日常琐事在楼道内争吵,楼管员对打架行为及时进行了制止,参与女生在楼管检查完毕回值班室后,进入二楼受害女生宿舍对受害女生实施了过激行为。由于宿舍管理员在一楼居住,打架发生时声音较小,楼管员没有听到,导致事件的最终发生。
至于如何应对暴力视频曝光,该说明写到:录制视频女生是在不法人员引诱下,将视频外泄,致使不法人员在6月6日恶意上传视频,导致视频在网络迅速传播。事发后,学校及时上报公安,6月12日下午1时,公安部门已初步确定视频源上传者。
说明中还说:学校对参与学生进行了留校察看和劝退的初步处理,对相关领导干部、教师从重进行了处罚:校长在领导干部会议上做出深刻检查,并交纳罚款;对巡班教师给予留岗察看、罚款等处分;责令政教校长、级部校长、政教主任、级部主任、参与学生的班主任做出深刻检查并罚款。
学校的公开说明发出后,大众网记者在第一时间与宁津一中取得联系,一位学校办公室工作人员承认帖子是学校所发,至于是什么时间、哪个部门所发,该工作人员表示不知情,让记者联系分管的王校长。与上午一样,记者按照该工作人员留下的王校长电话打过去,依然一直无人接听。
网友争议:视频为何被删?上传者是不法分子?
在该说明发出后,网友们首先对校方的积极回应表示肯定,但是对于校方认定上传视频者为“不法分子”,很多网友提出异议。
网友“武松打虎”留言说到,“上传视频违犯哪条法律了?不法分子是除了公安机关,一中也有资格定性吗?要不是有人上传视频,社会上又有几个人能知道(这事)”
网友“aassdd991004”说到,“事情发生后就要认真处理而不是逃避责任,为什么要追查发视频者而不是去处理施加暴力的人?上传视频是不法分子,那这些施暴女生就也是受害者么?他们不上传视频,这件事就可以当做没有发生么?”
与此同时,13日下午不少网友发现,原来能打开的那段视频在很多网站都打不开了,面对删除视频的这一做法,网上也出现了两种声音。
一位支持者写到:删除帖子是对学生的一种保护。无论是被打的学生,还是打人的学生都是一种保护。打人的学生有错,但是,也不能因为这件事葬送了她们的一生。反对者表示,删除了视频,删除不了被辱女孩受伤的心灵,学校要做应该是迅速处理当事人,教育来者,避免类似事件再次发生。
来源 大众网
-
相关阅读:2012-05-032012-04-242012-03-312012-03-302012-03-30
- 热点推荐
- [物流]
- 中国快递的转型升级与物流园区的生态构建
- [婚嫁]
- 威廉王子与梅根闺蜜担任哈里王子婚礼伴郎伴娘
- [美食]
- 低碳水化合物和低脂饮食减肥效果相当
- [亲子]
- 如何给6个月以后的宝宝逐渐添加辅食?
- [汽车]
- AMG未来仅提供四驱车型 GT四门版将配插混系统
- 更多>>
咨询电话:0539-6012989 举报邮箱:info@linyi.com Copyright ©2026 临沂市拓普网络股份有限公司
经营许可证编号:鲁B1.B2-20150019 备案号:鲁ICP备09006275






